
微信扫一扫
关注公众号
- 新冠疫苗辅料 (76)
- 降血糖药物侧链 (9)
- SNAC (1)
- 索玛鲁肽中间体 (29)
- 替尔泊肽中间体 (20)
- 利拉鲁肽侧链 (8)
- 德谷胰岛素侧链 (7)
- 地特胰岛素侧链 (1)
- 长效生长激素侧链 (6)
- 嵌段共聚物 (2)
- 聚乙二醇标准品 (1)
- 聚乙二醇水凝胶 (16)
- 线性单官能化聚乙二醇 (138)
- 双官能化聚乙二醇 (64)
- 异端官能化聚乙二醇 (247)
- 新型官能化两臂聚乙二醇 (13)
- 官能化两臂聚乙二醇 (54)
- 官能化四臂聚乙二醇 (66)
- 官能化Y型聚乙二醇 (27)
- 主链官能化聚乙二醇 (12)
- 官能化环状聚乙二醇 (11)
- 官能化支化聚乙二醇 (10)
- ADC/PROTAC Linker (233)
- 其他分类 (3)
机械退火破解氨基酸晶体压电难题!南京大学造出可生物降解的压电力传感器
发布时间:2025-08-07 17:15 | 点击次数:247
想象一下,能放进身体里的小型压电力传感器:它们能监测受损器官的生理压力变化,或者帮助精准给药、促进组织修复再生。最棒的是,它们不需电池供电,而且用完后身体能吸收降解,省去了再次开刀取出的麻烦。
然而,传统的压电材料,如无机陶瓷和有机聚合物,没有理想的降解性和低细胞毒性。科学家发现氨基酸晶体是个好苗子——具有生物相容性,而且表现出优异的压电特性。可问题是,这些晶体太小了,像一堆散沙,很难排整齐做成有用的设备。
来自南京大学的曹毅和薛斌找到了解决办法:用一种叫“机械退火”的特殊处理技术,利用天然氨基酸晶体作为压电材料,来设计制造全有机可生物降解的压电力传感器。他们把天然氨基酸晶体当原料,经过机械退火处理后,发电能力暴涨,其压电常数可达到单晶粉末的12倍!不仅如此,处理后的晶体薄膜像手机贴膜一样又平又滑,改善了晶体薄膜与电极的接触,使器件产生的电信号又强又稳。
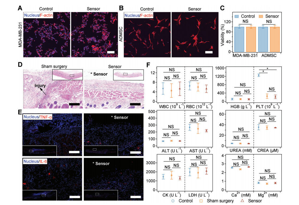
用这种技术做出来的“可吸收压电力传感器”,把它封装后可用于体内连续监测肌肉收缩、呼吸起伏等动态变化长达4周,随后逐渐降解,没有引起身体发炎或其他中毒反应。这项突破给未来医疗带来了新希望,为设计和制造用于潜在临床应用的全有机、可生物降解力传感器提供了一种途径!
封装力传感器的制造:

机械退火晶体薄膜的制备:异亮氨酸溶于去离子水中配制成溶液,加热后将溶液转移至冰水浴中静置形成晶核形成。随后,用烘箱加热收集晶体并干燥。将制备好的异亮氨酸晶体填充至片剂模具中,一定压力下压缩得到圆形薄膜状晶体。其他氨基酸的晶体及机械退火晶体也采用相同方法制备。
PLA-PAN 电极的制备:将聚乳酸(PLA)溶于二氯甲烷(DCM)中,得到PLA薄膜。这就是传感器最外层的“保护膜”。光有保护膜还不够,传感器需要电极来收集微弱的电信号。研究员也有妙招:拿出做好的PLA薄膜,把其中一面浸到一种混合“魔法药水”里(含有硫酸和苯胺)。经过处理后,原本绝缘的PLA薄膜表面就神奇地披上了一层能导电的聚苯胺(PAN),变身成了既能保护又能导电的“PLA-PAN复合电极”。
“核心动力源”的安置:压电晶体薄膜
经过“机械退火”处理的氨基酸晶体薄膜是整个传感器的“心脏”,负责把压力变成电信号。制备一块方形PLA薄膜,中间开孔。将晶体薄膜填入孔中,形成夹心层。将PLA-PAN电极切割成方形薄膜后,将夹心层夹在两片PLA-PAN电极之间。为了确保整个器件密封性,用特制的PLA胶水(也是用PLA溶解制成的)仔细地涂抹在所有边缘和表面,就像给“三明治”裹上一层保鲜膜。等胶水干了,一个完整的、密封的封装力传感器就诞生了!
体内版传感器优化:
对于要真正植入体内的版本,科学家们做了些特别优化:为增强生物降解性,在PLA溶液中混合了八臂聚乙二醇胺盐酸盐(8-arm PEG-NH2·HCl (SUC)),并且晶体薄膜直接夹在两片PLA-PAN电极之间(省去中间的 PLA 薄膜层),使用PLA胶水密封。聚乙二醇及其衍生物是目前为数不多的通过美国FDA认证的可用于生物医药产品的聚合物,具有极低的细胞毒性和良好的生物相容性。
经过实验验证,课题组设计的压电力传感器具有良好的生物相容性、长期稳定性和生物降解性。本研究首次提出机械退火策略,实现了大规模有序异亮氨酸晶体材料的制备。


该方法具有普适性,可推广应用于设计制造其他基于生物材料的压电薄膜。薄膜中晶相的高度有序排列,显著提升了其宏观层面的压电常数;同时,平坦光滑的表面确保了与导电聚合物电极的紧密连接。因此,封装后的力传感器展现出高灵敏度和宽广的力传感范围。
最近,研究人员利用肽及其衍生物,已探索出多种新型生物分子晶体,其压电常数远高于本研究所使用的材料。考虑到机械退火技术的通用性,通过用这些新型压电生物材料替代异亮氨酸,有望进一步提升基于氨基酸的可生物降解力传感器的性能。
研究中使用到的八臂聚乙二醇胺盐酸盐(8-arm PEG-NH2·HCl (SUC))来自于厦门赛诺邦格生物科技股份有限公司。赛诺邦格拥有多种八臂(SUC)结构产品,欢迎大家咨询~

Reference:
Cheng, Yuanqi, et al. "Boosting the piezoelectric sensitivity of amino acid crystals by mechanical annealing for the engineering of fully degradable force sensors." Advanced Science 10.11 (2023): 2207269.


